Instance Verification Kit (IVK)
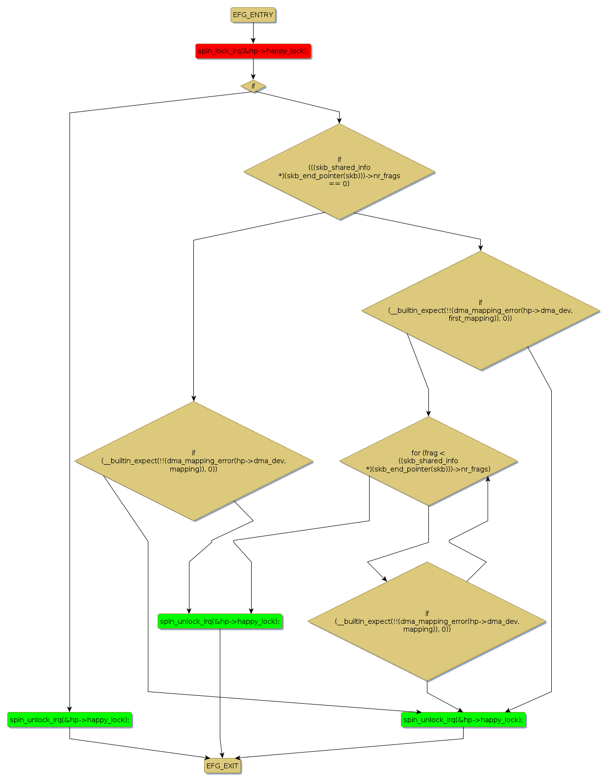
spin lock @ [68004+31+/linux-3.19-rc1/drivers/net/ethernet/sun/sunhme.c]
Instance Signature: happy_lock
|
The Matching Pair Graph:
|
|
Function Name
|
Control Flow Graph (CFG)
|
Events Flow Graph (EFG)
|
Source Correspondence
|
|
happy_meal_start_xmit
|
|
|
[67505+21+/linux-3.19-rc1/drivers/net/ethernet/sun/sunhme.c]
|